OSIRIS Reduced Data
IntroductionReduced data files for OSIRIS follow the same naming convention for KCWI. Specifically, 'lev1' refers to data that have been reduced immediately after a raw file ('lev0') has been written to disk. The processing of 'lev1' files is done with all appropriate calibration file present when the raw file is completed. Since it is possible that not all of the needed calibration files are used in the creation of 'lev1' files, these files should not be used for science and should be used as quicklook only. 'Lev2' files are created after all science and calibration data for the night have been obtained. Since 'lev2' files are processed with all of the needed calibration data, they can be used as science. Currently, only level 1 data are created for the OSIRIS Imager. These data are processed using any darks or flats taking during the night; sky subtraction is not performed. KOA uses in-house software to perform this quick reduction. Users needing science quality reductions are encouraged to check out the Keck AO Imaging Data Pipeline.
Level 1 and level 2 data are available for spectroscopic science
files. These data are reduced using the publicly available
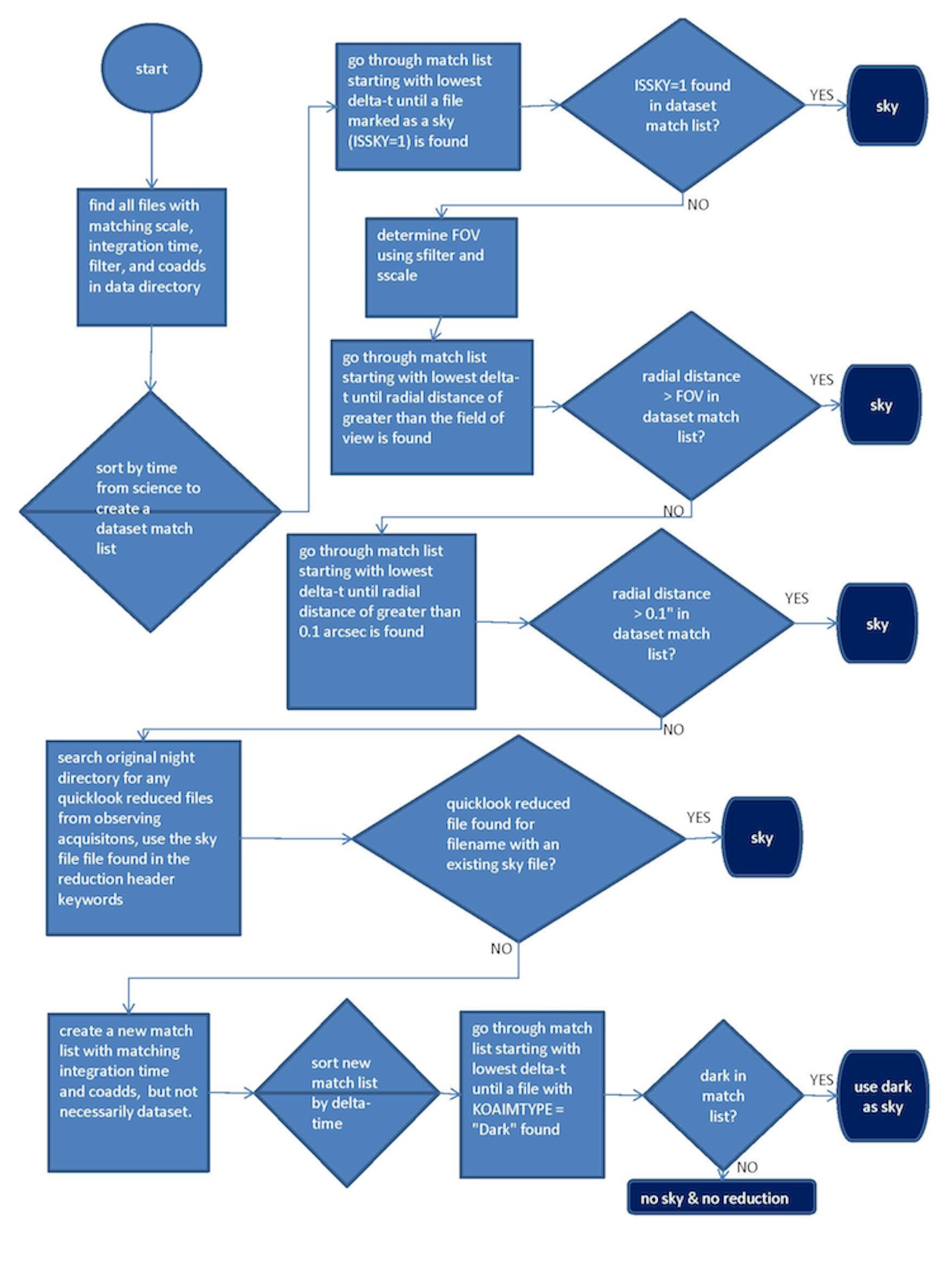
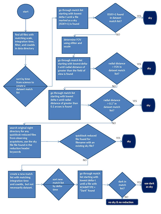
Identifying Sky Frames for Spectroscopic DataOSIRIS has only a few parameters that can be specified by the observers. These are the filter, scale, exposure time, number of coadds, and dither pattern. An OSIRIS "dataset" is defined as a collection of dithered frames obtained sequentially in time with the same filter, scale, and exposure time combination. Using the OSIRIS planning GUI, an observer can designate frames in the dataset to be used as sky frames. Doing so sets the header keyword ISSKY to "true" for those frames. An observer-identified sky frame is the ideal situation for determining the best sky frame for a dataset, however, observers may neglect or forget to specify the sky frame in a dataset. If a particular dataset does not have any true-valued ISSKY files then we must rely on other methods of determining a suitable frame to subtract. The following flowchart presents the steps taken to find a sky frame for a science frame. OSIRIS Sky-finding Algorithm (Holt et al. 2014) (larger image) If there are no true-valued ISSKY files within the dataset, we first look for frames with the same filter, scale, exposure time, and a radial distance offset large enough such that the target on the science frame would either be off the field-of-view or significantly offset. If suitable files are not found, we then look at that night's data directory for the quick-look reduced frames during observing. If there is no quick-look reduced frame we look for a matching dark file to act as a proxy for a sky frame (the dark frame is clearly not the same as a sky, but it allows the DRP to process the science frame). When there are multiple matches at any level within the algorithm we use the closest match in time to the target. Rectification MatricesThe OSIRIS spectrograph is an integral field unit, meaning that spectra over the filter bandpass are obtained at every pixel in the 2-dimensional field of view. The spectral and spatial information are dispersed on a large array in a way that is not obvious to the untrained eye. To facilitate the conversion from the 2-d images to the 3-d data cube, a user (and the processing software!) needs to know how each pixel in the raw frame is translated to the reduced frame. A rectification matrix provides this information. A rectification matrix (recmat) must be created for each of the approximately 100 possible pixel scale and filter combinations. These recmats are extremely stable over an indefinite time scale, and observers do not need to take these data themselves. However, calibration scans to create a new set of recmats are required any time there is a significant servicing or change in the environment of the OSIRIS instrument. Furthermore, the recmat created for a stabilized OSIRIS state is only valid for that specific state. Thus, in addition to the pixel scale and filter, the date of science observation is needed in order to identify the correct recmat to properly reduce the data. Since OSIRIS was commissioned in 2005, there have been six distinct epochs for which recmats have been created. The wrapper we use to automate the OSIRIS DRP identifies the correct recmat (if it exists for that scale, filter, and epoch) to reduce the data. KOA users who wish to produce their own data cubes from the raw data will need to download the appropriate recmat for their data. Reduced ProductsThe OSIRIS pipeline produces a 3-dimensional data cube from the raw 2048x2048 pixel frame. As presented in the FITS header, the three axes are (1) wavelength, (2) X-axis, and (3) Y-axis. The pipeline adds a World Coordinate System (WCS) solution to the data cube so it is possible to derive approximate right ascensions and declinations from the X and Y coordinates. The resultant number of spectral channels and angular size are determined by the scale and filter, as described in this document. OSIRIS reduced data are produced by an automated pipeline and intended mainly for browsing purposes only, and may not be of publishable quality. In particular, the selection of the sky frame is through an automated algorithm and may not always select the sky frame intended by the observer. In addition, no data stacking of dithered images has been performed. For high-quality scientific use, users are recommended to download and reduce the raw data themselves using the OSIRIS DRP. Directory StructureWhen the user chooses to download the reduced data, the resulting packages will contain three subdirectories: 'lev0' containing the raw data files; 'lev1' containing the JPEG previews for the imaging data and/or the quicklook reduced FITS data cubes with preview JPEGs of the median average of the full-frame spectrum and the image stack, and the pipeline log for the reduced datacube creation when available; 'lev2' containing the science quality spectral data cubes and associated files. Reduced Data Cube VisualizerAll OSIRIS data for which a reduced data cube is produced have a wavelength-collapsed, 2-dimensional image of the data and a spatially-collapsed, 1-dimensional spectrum on the quick look preview page. In addition to these static products, we provide an interactive visualizer, linked from the preview image page, for examining the content of the data cubes. Features include modifying the image display (stretch, color table, min/max), zooming on images and spectra, averaging the wavelength planes, and creating spectra of user-selected regions in the image. More information about the visualizer is available as embedded help in the application or in two short tutorial videos describing Images and Spectra. |
|
|
Please acknowledge the use of KOA by including this text in your publications:
Privacy Policy Image Use Policy The Keck Observatory Archive (KOA) is a collaboration between the NASA Exoplanet Science Institute (NExScI) and the W. M. Keck Observatory (WMKO). NExScI is sponsored by NASA's Exoplanet Exploration Program, and operated by the California Institute of Technology in coordination with the Jet Propulsion Laboratory (JPL). |
|